728x90
반응형
🗂️ 첨부 파일
플로우차트(Flowchart)는 순서도, 흐름도라고도 한다.
순서도는 어떠한 일을 처리하는 과정을 순서대로 간단한 기호와 도형으로 도식화한 것을 의미
📌 각 기호별 의미


📌 플로우 차트 종류
유저 플로우 차트 / 태스크 플로우 차트 / 시스템 플로우 차트 / IA
✅ 유저 플로우 차트
유저 플로우 차트란 유저 행동 흐름을 도식화하여 표현한 것입니다.
단일 유저의 행동 여정을 표현하기도 하지만
서로 다른 유저가 서로 다른 태스크를 수행할 때도 표현이 가능합니다.

✅ 태스크 플로우 차트
주요 태스크의 프로세스를 표현합니다.
복잡한 플로우를 설계하기 전 단일 플로우 차트로 뼈대를 설계합니다.

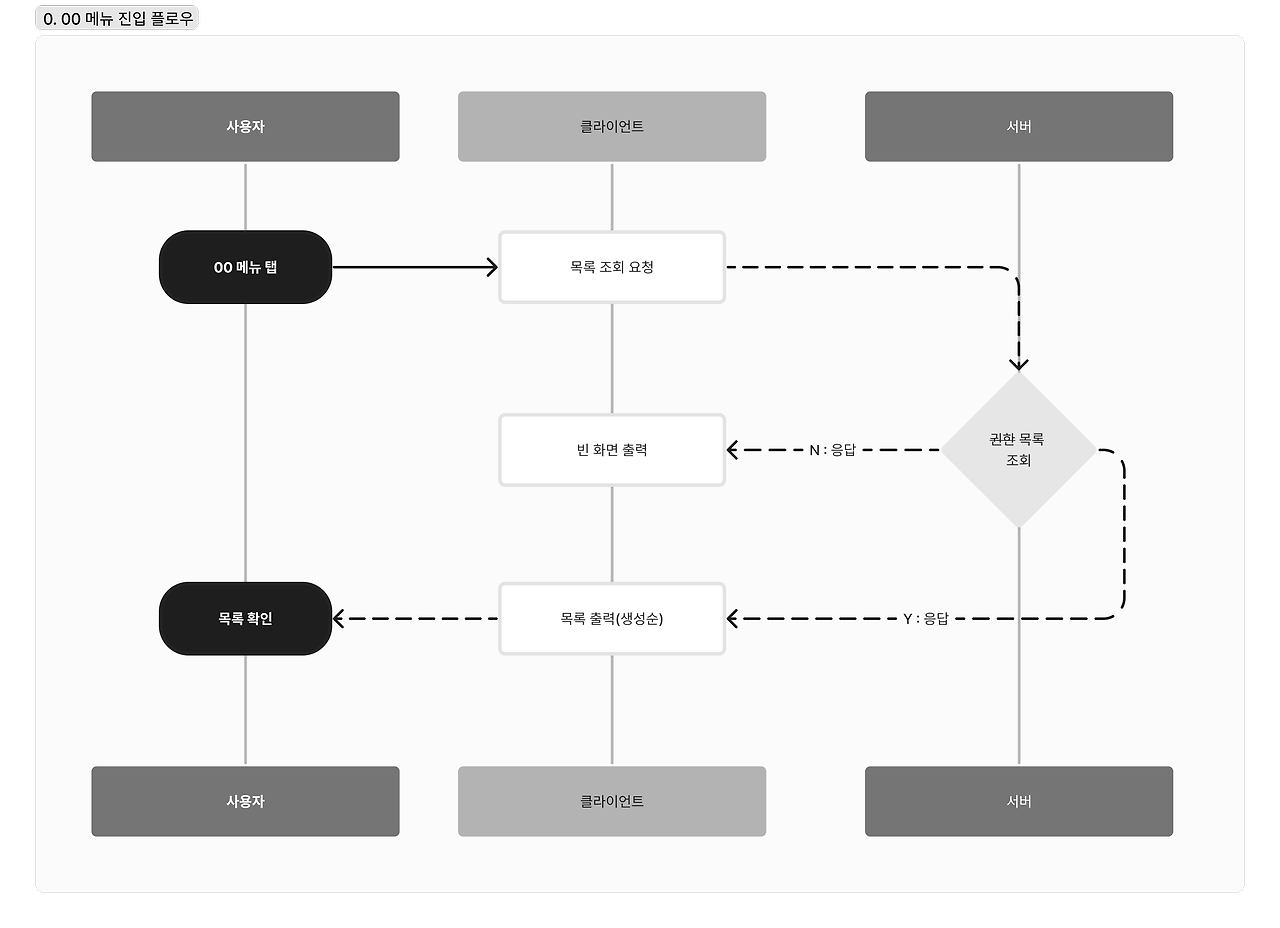
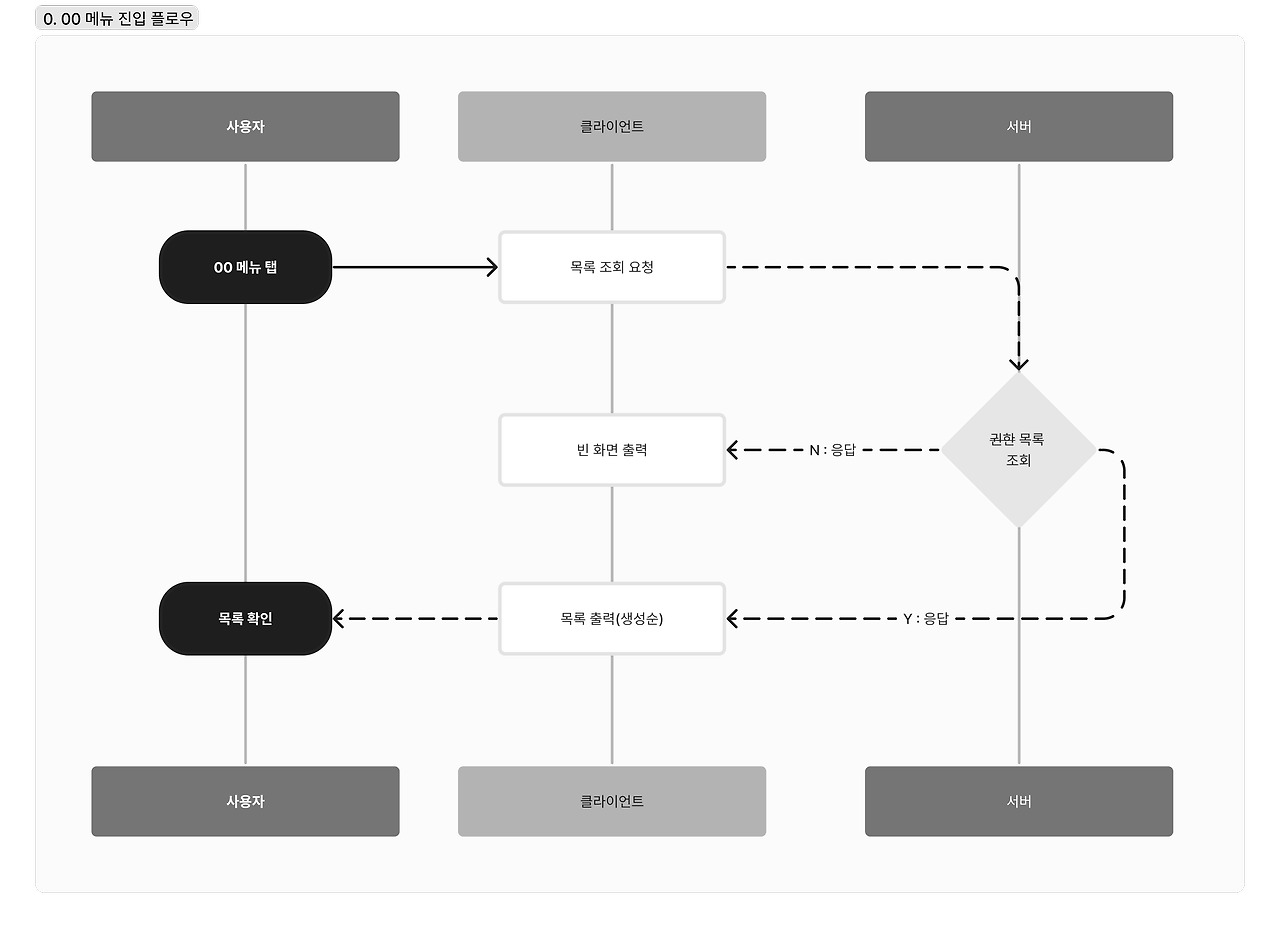
✅ 시스템 플로우 차트
흐름에 따라 데이터를 어떻게 처리하는지 확인할 수 있는 플로우 차트입니다.
자료의 입출력 흐름에 중점을 맞춰 설명합니다.

✅ 메뉴구조도
정보나 시스템의 복잡한 구조를 한눈에 볼 수 있도록 도식화한 그림이라고 보시면 됩니다.

출처 : https://jaehyunshin.tistory.com/entry/Adobe-XD-Flowchart-template

728x90
반응형
'📌 Design' 카테고리의 다른 글
| [Adobe XD] 어도비XD URL 공유 플로우 삭제 방법 (0) | 2024.08.18 |
|---|---|
| [Adobe Photoshop] 어도비 포토샵 네온 브러시 만들기 - .abr 파일 다운 (0) | 2024.05.08 |
| [UX/UI] 8pt 그리드 시스템 (0) | 2024.04.30 |
| [Figma] 피그마 Chrome WebGL 에러 현상 해결 방법 (0) | 2024.04.30 |