728x90
반응형
Explore DOM Events
A visualizer to help you learn how the DOM Event system works through exploration
domevents.dev
이벤트 전달과 DOM 이벤트 처리
정의
- 특정 DOM 에서 이벤트가 발생하면 해당 DOM의 dispatchEvent() 라는 함수를 통해서 이벤트를 전달한다.
- 이벤트 전달은 propagation path라는 전파 경로에 따라서 수행된다.
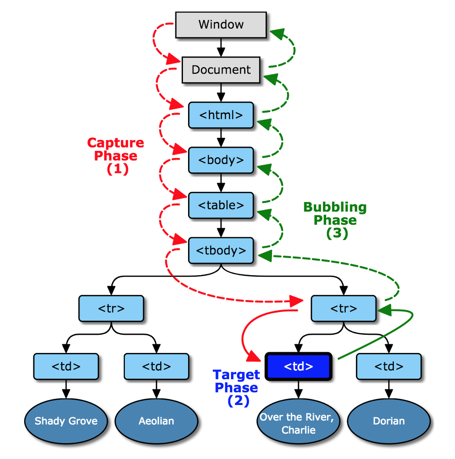
이벤트 전달에 관한 이미지

이벤트 전달 순서
- 1) 이벤트 캡처단계
- 이벤트 객체가 window 객체로부터 대상의 부모까지 순서대로 전달되는 단계
- 2) 이벤트 대상단계
- 이벤트 객체가 이벤트 대상에 도달하는 단계
- 3) 이벤트 버블단계
- 이벤트 객체가 대상의 부모부터 window 객체까지 역순으로 전파된다
캡처링 & 버블링
- 캡처링 : 특정 화면 요소에서 이벤트가 발생했을 때 해당 이벤트가 최 상위 요소에서 이벤트 발생 요소 까지 전달되어 가는 특성을 의미합니다.

- 버블링 : 특정 화면 요소에서 이벤트가 발생했을 때 해당 이벤트가 더 상위의 화면 요소들로 전달되어 가는 특성을 의미합니다.

이벤트 리스너에서 이벤트 캡처링 버블링 설정 방법
- MDN 이벤트 리스터 설정 법

- useCapture 에 default 는 false 이다. 이벤트를 설정할때 true 로 설정하면 버블링이 아닌 캡처링을 설정할수있다.
- example.addEventListener(‘click’, function () {Todo}, true) - 이벤트 캡처링
- example.addEventListener(‘click’, function () {Todo}, false) - 이벤트 버블링
이벤트 캡처링을 만들어보자
- top, middle, low Div 에 각각 클릭이벤트를 걸고서 low Div만 클릭을해보자
- 버블링을 테스트 하기 위해서는 이벤트 리스너에 true로 설정한다.
- 소스코드
Code
<!DOCTYPE html>
<html lang="en">
<head>
<meta charset="UTF-8">
<meta name="viewport" content="width=device-width, initial-scale=1.0">
<meta http-equiv="X-UA-Compatible" content="ie=edge">
<title>Capturing</title>
</head>
<body>
<style>
div {position: relative;display: flex;justify-content: center;align-items: center;}
span {position: absolute;top: 0;}
#top {width: 500px;height: 500px;background-color: lightcoral;}
#middle {width: 250px;height: 250px;background-color: lightsalmon;}
#low {width: 125px;height: 125px;background-color: lightgoldenrodyellow;}
</style>
<div id="top">
<span>top</span>
<div id="middle">
<span>middle</span>
<div id="low">
<span>low</span>
</div>
</div>
</div>
<script>
document.getElementById("top").addEventListener("click", function () {
console.log("top")
}, true)
document.getElementById("middle").addEventListener("click", function () {
console.log("middle")
}, true)
document.getElementById("low").addEventListener("click", function () {
console.log("low")
}, true)
</script>
</body>
</html>
Result

- low Div만 클릭했지만 이벤트 캡처링에 따라 top -> middle -> low 순으로 이벤트가 실행되는거를 알수있다.
이벤트 버블링을 만들어보자
- top, middle, low Div 에 각각 클릭이벤트를 걸고서 low Div만 클릭을해보자
- 버블링을 테스트 하기 위해서는 이벤트 리스너에 false로 설정한다.
- 소스코드
Code
<!DOCTYPE html>
<html lang="en">
<head>
<meta charset="UTF-8">
<meta name="viewport" content="width=device-width, initial-scale=1.0">
<meta http-equiv="X-UA-Compatible" content="ie=edge">
<title>Bubbling</title>
</head>
<body>
<style>
div {position: relative;display: flex;justify-content: center;align-items: center;}
span {position: absolute;top: 0;}
#top {width: 500px;height: 500px;background-color: lightcoral;}
#middle {width: 250px;height: 250px;background-color: lightsalmon;}
#low {width: 125px;height: 125px;background-color: lightgoldenrodyellow;}
</style>
<div id="top">
<span>top</span>
<div id="middle">
<span>middle</span>
<div id="low">
<span>low</span>
</div>
</div>
</div>
<script>
document.getElementById("top").addEventListener("click", function () {
console.log("top")
}, false)
document.getElementById("middle").addEventListener("click", function () {
console.log("middle")
}, false)
document.getElementById("low").addEventListener("click", function () {
console.log("low")
}, false)
</script>
</body>
</html>
Result

- low Div만 클릭했지만 이벤트 버블링에 따라 low -> middle -> top 순으로 이벤트가 실행되는거를 알수있다.
이벤트 전파 순서를 확인해 보자
- 이벤트 캡처링 과 버블링이 같이 리스너 되어있을때 캡처링이 먼저 인 순서 인가를 확인해 보았다.
- top 과 middle 로 된 DIV 에 이벤트를 설정하고 low DIV 를 클릭해 보았다.
- 소스코드
Code
<!DOCTYPE html>
<html lang="en">
<head>
<meta charset="UTF-8">
<meta name="viewport" content="width=device-width, initial-scale=1.0">
<meta http-equiv="X-UA-Compatible" content="ie=edge">
<title>Delegate</title>
</head>
<body>
<style>
div {position: relative;display: flex;justify-content: center;align-items: center;}
span {position: absolute;top: 0;}
#top {width: 500px;height: 500px;background-color: lightcoral;}
#middle {width: 250px;height: 250px;background-color: lightsalmon;}
#low {width: 125px;height: 125px;background-color: lightgoldenrodyellow;}
</style>
<div id="top">
<span>top</span>
<div id="middle">
<span>middle</span>
<div id="low">
<span>low</span>
</div>
</div>
</div>
<script>
document.getElementById("top").addEventListener("click", function () {
console.log("Bubbling ==> top")
}, false)
document.getElementById("middle").addEventListener("click", function () {
console.log("Bubbling ==> middle")
}, false)
document.getElementById("top").addEventListener("click", function () {
console.log("Capturing ==> top")
}, true)
document.getElementById("middle").addEventListener("click", function () {
console.log("Capturing ==> middle")
}, true)
</script>
</body>
</html>
Result

- 캡처링 이벤트가 먼저 실행이 되고 버블링 이벤트가 실행되는것을 확인할수 있다.
이벤트 전파중 엘리먼트의 수정이 일어나면 어떻게 될까
- 이벤트를 전파중에 엘리먼트가 삭제 되거나 변경이 되면 이벤트 전파는 어떻게 될까 테스트해 보았다.
- 우선 이벤트 캡처 단계중 middle 로 된 div 를 삭제 하는 코드를 넣고 다시 low DIV 를 클릭해보았다.
- 소스코드
Code
<!DOCTYPE html>
<html lang="en">
<head>
<meta charset="UTF-8">
<meta name="viewport" content="width=device-width, initial-scale=1.0">
<meta http-equiv="X-UA-Compatible" content="ie=edge">
<title>Delete</title>
</head>
<body>
<style>
div {position: relative;display: flex;justify-content: center;align-items: center;}
span {position: absolute;top: 0;}
#top {width: 500px;height: 500px;background-color: lightcoral;}
#middle {width: 250px;height: 250px;background-color: lightsalmon;}
#low {width: 125px;height: 125px;background-color: lightgoldenrodyellow;}
</style>
<div id="top">
<span>top</span>
<div id="middle">
<span>middle</span>
<div id="low">
<span>low</span>
</div>
</div>
</div>
<script>
document.getElementById("top").addEventListener("click", function () {
console.log("Bubbling ==> top")
}, false)
document.getElementById("middle").addEventListener("click", function () {
console.log("Bubbling ==> middle")
}, false)
document.getElementById("low").addEventListener("click", function () {
console.log("low")
}, true)
document.getElementById("top").addEventListener("click", function () {
console.log("Capturing ==> top")
}, true)
document.getElementById("middle").addEventListener("click", function () {
// middle 캡처링 이벤트 도중 id 로 middle인 div 를 제거 해 본다.
document.getElementById("middle").remove()
console.log("Capturing ==> middle")
}, true)
</script>
</body>
</html>
Result

- middle Div 는 제거 되지만 설정된 이벤트는 실행되는것을 확인할수 있다.
Reference
- 캡처링 & 버블링 이미지
- https://developer.mozilla.org/ko/docs/Web/API/EventTarget/addEventListener
- https://joshua1988.github.io/web-development/javascript/event-propagation-delegation/
이벤트 전달과 DOM 이벤트 처리
[ https://k0102575.github.io/articles/2019-09/event-delegation ] - 이벤트 전달과 DOM 이벤트 처리
[ https://d2.naver.com/helloworld/1855209 ] - jquery 이벤트 처리 방법
[ https://developer.mozilla.org/ko/docs/Web/API/Window ] - window 객체 관련
728x90
반응형
'📌 Front End > └ JavaScript' 카테고리의 다른 글
| [JavaScript] 문서와 리소스 로딩 (DOMContentLoaded, load, beforeunload, unload) (0) | 2023.03.10 |
|---|---|
| [JavaScript] 자바스크립트 window 객체 (0) | 2023.03.10 |
| [JavaScript] 브라우저 이벤트, 이벤트 프로퍼티, 이벤트 핸들링 (0) | 2023.03.10 |
| [Javascript] 자바스크립트 이벤트 종류 및 실행순서 (0) | 2023.03.10 |
| [JavaScript] 자바스크립트 콜백 지옥(동기, 비동기) (0) | 2023.03.10 |